
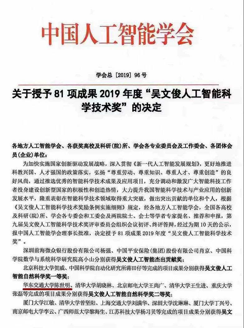
10月21日,中国人工智能学会正式发布“关于授予81项成果2019年度‘吴文俊人工智能科学技术奖’的决定”,我校电气与自动化学院陈世明教授领衔的研究成果"多智能体系统动力学分析与控制"荣获吴文俊人工智能自然科学奖二等奖,是江西省唯一获奖单位,是全省连续3年唯一获此殊荣的高校。这也是电气与自动化学院省一流学科-控制科学与工程学科“复杂系统协调控制与自主规划”研究团队继实现ESI高被引论文、ESI热点论文、人工智能领域国际顶刊《IEEE Transactions on Cybernetics》(影响因子10.387)论文发表后在人工智能基础研究科技奖励上取得的重大突破。
近十几年来,多智能体系统动力学分析与控制研究受到广泛关注,是人工智能领域的前沿热点方向。陈世明教授领衔的项目组自2003年开始进入这一领域,2005年开始在国内控制领域的权威期刊发表论文,国家自然科学基金委批准的第一项蜂拥控制方向的基金项目由陈世明教授于2008年主持。团队在该领域目前已主持国家自然科学基金项目9项,在国内处领先地位。
据悉,吴文俊人工智能科学技术奖是我国智能科学技术领域唯一以享誉海内外的杰出科学家、中国科学院资深院士、中国人工智能学会名誉理事长吴文俊先生命名,由国家级学会——中国人工智能学会发起、经国家科技部和国家科技奖励办公室批准的科学技术奖,具备直接推荐国家科学技术奖资格,被业界誉为“中国智能科学技术最高奖”,代表人工智能领域的最高荣誉象征。
党的十八以来,学校通过开展解放思想大讨论,主动对标中央和省委部署要求,坚持把“高水平、高质量”作为学校发展的两大战略主题,大力实施了人才“宝塔”计划、学科“宝塔”计划和科研振兴计划,立足“交通特色、轨道核心”特色办学,通过优化人才工作机制、深化职称评聘改革、强化科研成果奖励等举措,不断激励广大教师争先冒尖、担当作为,推动学校先后实现了国家级人才、平台、项目等一系列“国字号”重大突破。在“吴文俊人工智能科学技术奖”上我校连续三年获奖,2018年杨辉团队的“高速动车组节能优化运行关键技术及应用”的研究成果荣获第八届吴文俊人工智能技术发明奖一等奖,2017年姜楠博士的智能物联网团队成果“无线传感器网络自组织演化机制及关键技术研究”获得第七届吴文俊人工智能自然科学奖三等奖。
2018年12月9日,我校的杨辉教授团队凭借研究成果——“高速动车组节能优化运行关键技术及应用”脱颖而出,参评第一年便一举夺得吴文俊人工智能技术发明一等奖。这是去年江西省在智能科技领域获得的最高奖,实现了该奖项设立8年来江西省的重大突破。



2017年我校信息工程学院姜楠博士的智能物联网团队成果——“无线传感器网络自组织演化机制及关键技术研究”获得吴文俊人工智能自然科学奖三等奖。这是该奖项设立以来江西省唯一获奖高校。
